首页
> 综合信息
> 校园公告
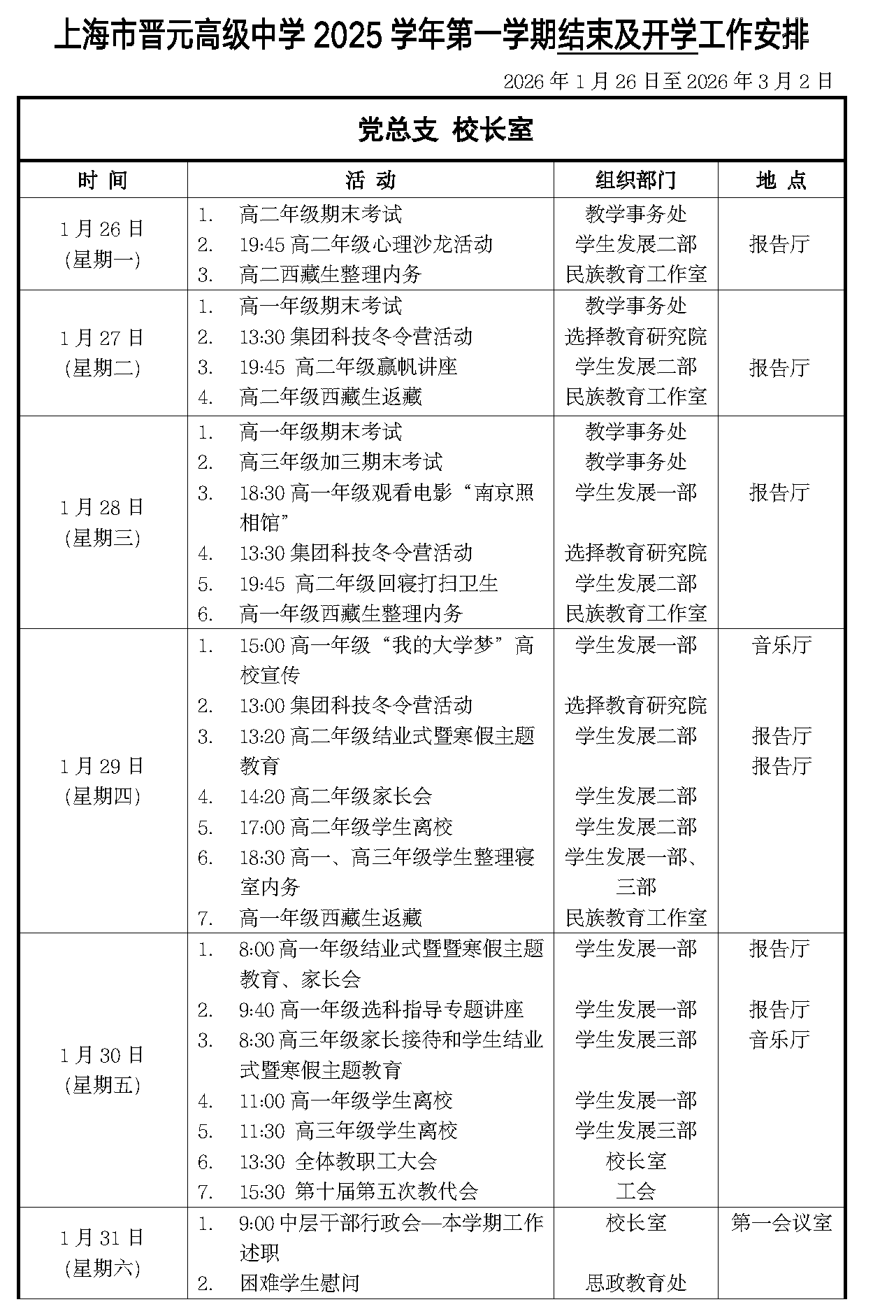
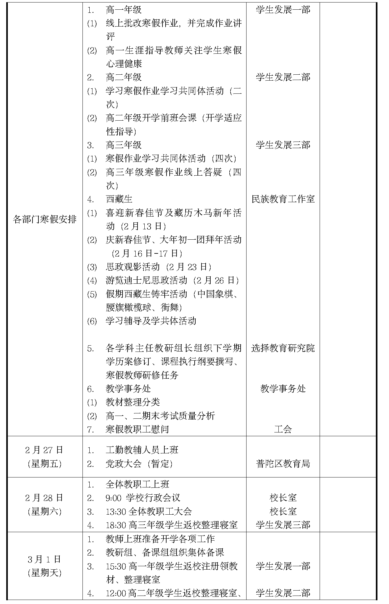
上海市晋元高级中学2025学年第一学期第二十二周工作安排
作者(来源): 发布日期:2026-01-26 浏览次数:
关闭窗口
打印本页